喜报丨我校在第七届中国高校智能机器人创意大赛取得佳绩
时间:2024-08-26 来源: 访问量:
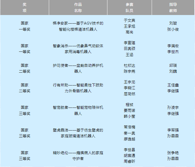
8月21日至22日,第七届中国高校智能机器人创意大赛在浙江宁波余姚市开幕。经过前期省赛和网评等筛选,来自382所高校的1366支参赛队共4192名参赛选手来到现场展开角逐。我校学子在激烈的竞争中勇夺国家一等奖2项,国家二等奖3项,国家三等奖3项!

中国高校智能机器人创意大赛是目前国内技术挑战性最强、影响力最大、参与人数最多的机器人竞赛之一,承载了高校培养机器人方向创新人才的使命,是促进机器人技术发展的重要平台。大赛以“更好、更快、更强”为主题,以培养学生提出问题能力为起点,形成问题提出、解决方案、技术创新和后期孵化一体化的人才培育链条,助力机器人相关人才培养成效显著。


获奖名单
主题一

主题二

开云官方网页版官网全媒体中心出品
图文 | 开云官方网页版官网
编辑 | 赵天柱 净鹤洋 郝孝跃
责任编辑 | 景然 刘凯阳 于子浩
审核 | 杨占力 王素丹 李雪菲
